Live Session
The State of Healthcare Call Centers: What the Data Says
Register Now >>Medical Answering Service, Medical Practice, Physician,
October 17, 2025
TABLE OF CONTENTS

Do your patients tend to rush through phone prompts by selecting “urgent” for non-urgent matters like prescription refills? This doesn’t have to be the norm.
First, work on clear messaging. By planning what to say ahead of time, you can easily route patients to the right place for any given situation.
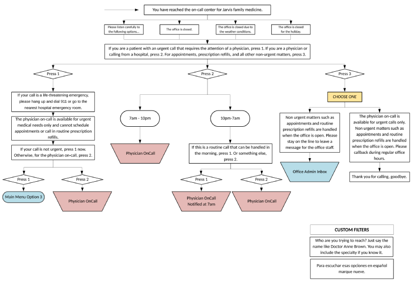
Here are a few call flows showing how your practice can manage inbound callers based on your level of complexity.
Most practices have a simple, standard voicemail guide like below.

In the basic example, you could change the “urgent call that requires attention” to Press 3, and “for appointments, prescription refills, and all other non-urgent matters,” to Press 1. This provides an initial layer of filtering for most small practices.
If you have complex medical answering service needs, the examples on the next few pages are PerfectServe’s bread and butter. Our implementation team can easily create these call flows with you, while leveraging the Dynamic Intelligent Routing® engine built into our desktop and mobile apps.
This is a text-style version you can use for your medical practice.
Thank you for calling [name of medical group office]. Our office hours are [time/day]. If this is a medical emergency, please hang up and dial 911. Otherwise, please stay on the line for further options.
If you’re calling about a prescription refill, press 1. If you’d like [name of doctor/medical group office] to call you back regarding an urgent request, press 2. For all other requests, press 3.
Press 1 Selection: For prescription refills, please contact your pharmacy. If you have specific questions about your medication or it needs to be called in by [doctor/practitioner’s name], please leave your name, date of birth, and best callback number. Thank you.
Press 2 Selection: Please leave your full name, date of birth, and a callback number, along with a brief message describing the issue you’re experiencing. We’ll return your call as soon as possible. Thank you.
Press 3 Selection: If you’re a physician or work for a hospital, press 1. Otherwise, please leave your name, number, and a brief message, and we’ll get back to you during regular office hours. Thank you.
Press 1 Sub Selection: Please leave your name, hospital name, reason for the call, and we’ll get back to you as soon as possible. Thank you.
Note: With medical voicemail scripts or text messages, it’s important to stay HIPAA compliant and train your office staff about best practices. Implementing easy guidelines and policies for how you want to leave voicemails can help your practice avoid costly HIPAA violations.
Medical answering services manage patient calls outside regular hours, like overnight or on weekends, and can also support busy staff during the day.
Without these services, practices often face delays and disjointed communication, leading to frustration for both providers and patients.
With a properly equipped answering service in place, establishing an accurate menu prompt that’s easy to understand improves the calling experience for inbound patient and hospital calls, especially when your team isn’t immediately available.
Here’s an example of how a primary care medical group managed routine after-hours calls:
With an automated answering service, guided voicemail prompts and other built-in workflows are used in concert with physician schedules to route calls accurately. Prompts can be given to clearly explain next steps to the caller.
Here are some common call prompts:
Building an effective communication process for your medical practice saves time for both the physician and the patient. An optimized patient answering service educates patients on next steps and gives them peace of mind that their message will reach the right destination.
With a tech-enabled solution, critical alerts and updates can also be sent automatically to the patient’s primary care physician or medical office specialist.
Optimal patient care delivery requires efficient phone systems, whether it’s a regular day in the office, a long weekend, or a holiday. An efficient answering service can prepare office locations of all sizes to ensure high-quality patient care by:
Brittany shares a few holiday call service tips:
A high-functioning after-hours call system should include:
A central feature of a healthy after-hours call system is intelligent call routing. This ensures calls are directed to the appropriate person (or people) based on the nature of the call.
A call structure might include these options:
Using this method ensures that urgent calls are prioritized and directed to the correct on-call provider promptly, while non-urgent queries are held over until normal business hours.
Whether it’s lunch time or a 3-day weekend, your physicians don’t want to get unnecessary calls. PerfectServe can account for physician preferences, office hours, holiday schedules, and more, ensuring calls are getting to the right provider at the right time, even when the office is closed.

Your after-hours call system should include a confirmation step to verify call urgency, preventing routine questions from reaching the on-call provider during emergencies.
For example: “You indicated an urgent need. If correct, press 2 to connect with the on-call provider. For non-urgent matters, press 1.”
This confirmation effectively filters out non-urgent calls.
A good medical answering service should have the ability to hold messages for later review. It should also allow messages to be rerouted to a nurse or admin during busy times for physicians, which prevents them from being overwhelmed while ensuring no urgent messages are missed.
An after-hours service can help sort calls by priority and specialty.
For example, implement preliminary prompts like, “If you’re a patient with an urgent matter, press 1. If you’re a physician or hospital personnel, press 2,” to route the calls accordingly.
Set up custom prompts and confirmation menus so patients can second-guess their urgency level. This will help to reduce more routine inquiries from being marked as urgent.
A modern after-hours service will allow admins to control and edit these prompts as needed. If they need additional help, customer service should be readily available.
Your answering service should also empower admins and users to make the most of its features. These administrative controls should be available to users:
Security and privacy are essential for handling protected health information. To ensure HIPAA compliance, a robust call system should encrypt patient information and route it securely.
Encrypted messaging also reduces reliance on voicemail and provides a digital, trackable record of all interactions.
No matter how feature-packed an answering service is, it’s the quality of customer support that often makes or breaks the experience. Choose a vendor whose customer support package includes:
Here’s an example of a voicemail tree and custom routing built for an orthopedic practice:
Want more tips and examples?
When someone calls your medical office, is the right provider alerted?
What if it’s 9 PM on a Friday, and the patient needs to know whether or not they should go to the ED?
Planning ahead for these contingencies will save your medical office hours of time, and it ensures patient care is handled quickly and accurately.
The quality of your medical answering service can have a significant impact on your patient’s communication experience. A warm, welcoming greeting sets the tone for your answering service and guides patients to the best place to get their needs met.
Notably, using HIPAA-compliant voicemail services versus general voicemail services is a best practice for healthcare organizations.
With PerfectServe’s Dynamic Intelligent Routing®, you can set up call flows to accurately route to the best available practitioner on call. With a combination of voicemail and voice-to-text options, urgent patient requests don’t have to wait until Monday to hear from the on-call physician. PerfectServe syncs in real time with physician schedule changes so your patients and staff know who to contact and when.
Book a discovery call with a PerfectServe specialist. They will go over how we can build it for your practice. Plus answer any questions you have about our flat-rate monthly pricing, secure messaging, and real-time physician schedule updates.